足球情报网-最新足球资讯、赛事剖析、数据统计与专业展望
足球情报网-最新足球资讯、赛事分析、数据统计与专业预测
首页
|
关于足球情报网-最新足球资讯、赛事剖析、数据统计与专业展望
|
检测效劳
职业病危害因素检测报告
职业病危害控制现状评价报告
情形监测
情形验收
环评报告体例
公共卫生检测
职业病危害(三同时)评价报告
职业病危害预评价报告
职业病危害防护设施设计专篇报告
职业病危害控制效果评价报告
应急预案体例
|
项目公示
|
新闻资讯
|
联系足球情报网-最新足球资讯、赛事剖析、数据统计与专业展望
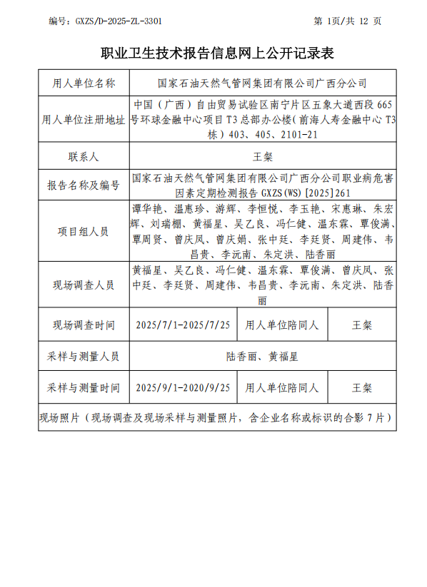
国家石油自然气管网集团有限公司广西分公司职业病危害因素按期检测报告GXZS(WS)[2025]261
2025-11-30 09:54
分享
微信
新浪微博
QQ
QQ空间
豆瓣网
百度贴吧
项目公示
上一篇
苍梧县京南宇安加油站职业病危害因素按期检测 GXZS(WS)[2025]462
下一篇
灵山县那联建材有限公司职业病危害因素检测报告 GXZS(WS)[2025]435
手艺支持:广西集翔网大科技有限公司
桂ICP备18008841号-1
电话咨询:180-7634-7441
微信客服
扫码咨询
【网站地图】
【sitemap】